Skip to main content Skip to page footer

Anschrift

Sustainable Resources
Verification Scheme GmbH

Schwertberger Straße 16
53177 Bonn
Deutschland

E-Mail: info@sure-system.org
Tel.: +49 (0) 228 3506 150
Fax: +49 (0) 228 3506 280

Beschwerden

Beschwerdeverfahren

Konfliktlösung und die Untersuchung von Beschwerden sind für die SUSTAINABLE RESOURCES Verification Scheme GmbH von wesentlicher Bedeutung, um Zuverlässigkeit und Integrität des SURE-EU Systems zu gewährleisten.

Der Schutz des SURE-EU Systems vor Missbrauch ist wichtig, um sicherzustellen, dass diejenigen, die Zeit und Ressourcen in die Einhaltung der Anforderungen des SURE-EU Systems investiert haben, sicher identifiziert und ihre Interessen geschützt werden. SURE ist daran interessiert, Konflikte im Dialog mit den betroffenen Parteien zu lösen, bevor ein förmliches Verfahren eingeleitet wird.

Was kann als Beschwerde angesehen werden?

Eine „Beschwerde“ ist eine Äußerung einer interessierten Partei, die eine Unzufriedenheit ausdrückt und mit einer Forderung an den Systemgeber SURE verbunden ist.

Beschwerden jeglicher Art können ein Hinweis auf vermutete Verstöße oder Schwachstellen bei Systemteilnehmern, Zertifizierungsstellen und dem Zertifizierungssystem selbst sein und zusätzliche Kontrollen auslösen. SURE hat zu diesem Zweck ein Beschwerdemanagement eingerichtet.

Voraussetzung für die Untersuchung einer Beschwerde sind objektive Nachweise und so umfangreiche und konkrete Informationen wie möglich. Eine ausschließlich auf Hörensagen oder Gerüchten beruhende Beschwerde reicht für weitere Untersuchungen durch SURE nicht aus.

Beschwerden sind unzulässig, wenn

  • die Anforderungen an Form und Inhalt nicht erfüllt sind. Dazu gehören Beschwerden und Einsprüche, die nicht ausreichend durch objektive und ausreichende Belege gestützt werden, die notwendig sind, um eine klare Vorstellung und ein eindeutiges Verständnis der vorliegenden Situation zu erlangen.
  • die Beschwerde auf Anpassungen des anerkannten SURE-EU Systems zielt.
  • die Beschwerde auf die Änderung von Sanktionen abzielt, die von SURE aufgrund von Verstößen oder Zuwiderhandlungen gegen SURE-Anforderungen verhängt worden sind.
  • der Grund für die Beschwerde sich nicht explizit auf die SUSTAINABLE RESOURCES Verification Scheme GmbH oder auf Aktivitäten bezieht, die im Rahmen von SURE durchgeführt werden.
Wie kann eine Beschwerde bei SURE eingereicht werden?

Die Beschwerde ist schriftlich, inklusive aller nachweisbaren Informationen, an die Geschäftsstelle der SURE GmbH, deutlich gekennzeichnet als Beschwerde, per Post oder E-Mail (ims@sure-system.org) einzureichen. Voraussetzung für die Untersuchung einer Beschwerde sind objektive Nachweise und möglichst umfangreiche und konkrete Informationen. 
Selbstverständlich ist eine anonyme Beschwerde ebenfalls möglich. Bitte nutzen Sie dazu das Kontaktformular für anonyme Nachrichten.

Postanschrift
SUSTAINABLE RESOURCES Verification Scheme GmbH
Schwertberger Str. 16
53177 Bonn
Deutschland
Telefon: +49 228 35 06 150

Beschwerdeverfahren (Zusammenfassung) und Verlauf

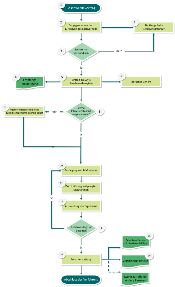
Jede Beschwerde, die den formalen und inhaltlichen Anforderungen entspricht, wird gemäß Abbildung 1 aufgenommen, analysiert und verfolgt.

Die einzelnen Schritte des Beschwerdeverfahrens werden von SURE sorgfältig dokumentiert.

Das Beschwerdeverfahren gewährleistet die Vertraulichkeit und den Schutz von Personen, die Verstöße melden oder Beschwerden protokollieren. Im Einklang mit der Richtlinie (EU) 2019/1937 wird die Identität des Hinweisgebers ohne dessen ausdrückliche Zustimmung niemandem außerhalb der für die Entgegennahme oder Weiterverfolgung von Meldungen zuständigen Mitarbeiter bekannt gegeben. Dies gilt auch für alle anderen Informationen, aus denen die Identität des Hinweisgebers direkt oder indirekt abgeleitet werden kann (Kapitel 5, Artikel 16 Absatz 1). Abweichend von Absatz 1 dürfen die Identität des Hinweisgebers und alle anderen in Absatz 1 genannten Informationen nur offengelegt werden, wenn dies nach dem Unionsrecht oder dem Recht der Mitgliedstaaten im Rahmen von Ermittlungen der nationalen Behörden oder von Gerichtsverfahren erforderlich und verhältnismäßig ist, auch um die Verteidigungsrechte des Hinweisgebers zu wahren.

Der Hinweisgeber sowie ggf. weitere involvierte Parteien (z.B. zuständige Behörden oder die EU-Kommission) werden über das Ergebnis der Prüfung des Beschwerdegrundes informiert.

 

 

Abbildung 1: Schritte des Beschwerdeverfahrens von SURE

Der im obigen Diagramm gezeigte Ablauf sieht im Detail wie folgt aus:

(1)
Dem Hinweisgeber stehen sämtliche Kommunikationskanäle zur Verfügung, um dem Systemgeber seine Beschwerde zu übermitteln: E-Mail, Fax, Schreiben per Post. Vor allem weisen wir noch einman ausdrücklich auf die Möglichkeit der anonymen Kontaktaufnahme über die SURE-Webseite hin.


(2)
Der Systemgeber entscheidet, ob die eingereichte Beschwerde der Definition des Systems entspricht. Wenn dies zutrifft, wird der Eingang der Beschwerde dokumentiert und ein Fortschrittsbericht angelegt, in dem alle weiteren Maßnahmen und Vorfälle in Zusammenhang mit dieser Beschwerde chronologisch erfasst und mit den entsprechenden Informationen und Begleitdokumenten verknüpft werden. Im Rahmen einer ersten Analyse der Beschwerde wirde folgendes systematisch ermittelt und dokumentiert:

  • der Beschwerdeführer (einschließlich Kontaktdaten)
  • Begründung der Beschwerde (Informationen über die beteiligten Unternehmen, Arten und Mengen von Biomasse / Biomassebrennstoffen oder Strom / Wärme, Fristen und sonstige Einzelheiten)
  • mögliche Ursachen der Beanstandung (sofern sich diese zu diesem Zeitpunkt mit Sicherheit feststellen lassen)
  • eventuell Umfang der Beschwerde in Bezug auf die Integrität des SURE-Systems

(3)
Die Beschwerde ist verständlich und zulässig gemäß der SURE Vorgaben für Beschwerden.


(4)
Ist die Beschwerde nicht verständlich genug, wird der Beschwerdeführer kontaktiert und versucht, die fehlenden Informationen aus der Sicht des Beschwerdeführers zu erhalten.


(5)
SURE führt ein Register über eingegangene Beschwerden und eingeleitete Maßnahmen, welches für ein transparentes Verfahren zur Reduzierung von Interessenskonflikten und der Möglichkeit des Monitorings sorgen.


(6)
Ist die Beschwerde hinreichend substanziell und überzeugend, erhält der Beschwerdeführer innerhalb von fünf Werktagen ein Schreiben, in dem ihm der Eingang der Beschwerde bestätigt sowie die weitere Bearbeitung der Beschwerde und der Erhalt von Informationen über den Fortgang zugesichert wird.


(7)
Zur Wahrung der Transparenz ist SURE dazu verpflichtet, der Kommission im Rahmen der jährlichen Berichterstattung eine Zusammenfassung der registrierten Beschwerden zu übermitteln.


(8)
Mögliche Interessenkonflikte werden analysiert.


(9)
Werden interne Interessenkonflikte erkannt, schließt ein Managementbeschluss diese aus. (z.B. die Beschwerde richtet sich gegen einen Mitarbeiter von SURE, der durch Anweisung des Managements von der Bearbeitung der Beschwerde entbunden ist).


(10)
Der Systemgeber legt Maßnahmen fest, um die Ursache für die Beanstandung dauerhaft zu beseitigen.


(11)
Der Grund für die Beschwerde muss von der betreffenden Person (z. B. Systemteilnehmer oder Zertifizierungsstelle) erläutert und beseitigt werden.


(12)
Der Systemgeber prüft die Beschwerden der Person, die die Beschwerde eingereicht hat, oder prüft unmittelbar die Durchführung und Wirksamkeit der von der Person angegebenen oder vom Systemgeber eingeleiteten Maßnahmen.


(13)
Ist die Wirksamkeit der Maßnahmen (z. B. Ergebnis eines weiteren Audits) nicht zufriedenstellend, wird ein neuer Maßnahmenzyklus (siehe 10) nach dem PDCA-Zyklus (Plan-Do-Check-Act) eingeleitet.


(14)
Vor Abschluss des Beschwerdeverfahrens wird ein zusammenfassender Bericht erstellt.


(15)
Die beteiligten Parteien (Beschwerdeführer sowie derjenige gegen den sich die Beschwerde richtet) werden über das Ergebnis der Bearbeitung der Beschwerde informiert.


(16)
Handelt es sich bei der Beschwerde um einen Systemteilnehmer, wird die verantwortliche Zertifizierungsstelle über das Ergebnis der Bearbeitung der Beschwerde informiert um auf Aufforderung von SURE beschwerderelevanten Sachverhalten (z.B. umgesetzte Maßnahmen) in einem regulären oder beauftragten Sonderaudit nachgehen zu können.